2025年10月21日,KES韩国电子展正式开幕。力芯微于A馆A104展位展示了其高性能微光充PMIC ET95640,并提供了详细的产品演示视频与技术讲解
产品介绍
ET95640是一款高度集成的超低功耗微光充电池管理芯片,专为物联网、可穿戴设备等低功耗应用设计。该芯片能够从光伏(太阳能)、热电发生器(TEG)等高阻抗微弱能源中高效提取能量,并支持对锂离子、锂聚合物、超级电容等多种可充电电池进行充放电管理。
芯片内置冷启动电路,最低仅需275mV或5µW的输入即可启动工作,有效解决了微弱能量环境下的设备供电难题。同时具备Buck架构、5V线性充电器,以及灵活的GPIO配置资源,可大幅延长电池寿命,甚至实现设备的“免维护”长期运行。
产品特性
超低功耗冷启动能力
启动电压最低至275mV
启动功率仅需5µW
支持能量收集源电压调节(MPPT)
可从能量收集源提取高达110mA电流
完善的电池保护机制
可配置过放与过充保护电压
支持多种可充电电池(锂电容、锂离子、锂聚合物等)
高效降压转换器
转换效率高于90%
输出电流可达135mA
输出电压可通过GPIO配置
极低功耗运输模式
电池漏电流小于10nA
5V线性充电器
支持预充电/恒流/恒压充电模式
可在无能量收集源时快速充电
支持封装:QFN24 (4mm×4mm)
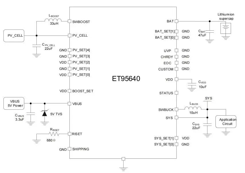
管脚定义

典型应用

Previous:佰维存储Mini SSD荣登《TIME》“2025年度最佳发明”榜单,全球唯一入选存储产品
Next:佰维存储成立新公司!
Online messageinquiry
| model | brand | Quote |
|---|---|---|
| TL431ACLPR | Texas Instruments | |
| RB751G-40T2R | ROHM Semiconductor | |
| CDZVT2R20B | ROHM Semiconductor | |
| MC33074DR2G | onsemi | |
| BD71847AMWV-E2 | ROHM Semiconductor |
| model | brand | To snap up |
|---|---|---|
| BU33JA2MNVX-CTL | ROHM Semiconductor | |
| BP3621 | ROHM Semiconductor | |
| STM32F429IGT6 | STMicroelectronics | |
| TPS63050YFFR | Texas Instruments | |
| ESR03EZPJ151 | ROHM Semiconductor | |
| IPZ40N04S5L4R8ATMA1 | Infineon Technologies |
Qr code of ameya360 official account
Identify TWO-DIMENSIONAL code, you can pay attention to
Please enter the verification code in the image below: